Đánh giá chất lượng bảo trì hệ thống xử lý nước thải
- sofiathuyan
- Dec 19, 2022
- 23 min read
Updated: Dec 20, 2022
Công tác bảo trì hệ thống xử lý nước thải cần phải được đánh giá về mặt chất lượng kỹ thuật - công nghệ, chi phí định kỳ về tiền bạc và thời gian. Ngoài ra chỉ tiêu cần đánh giá còn liên quan tới: chất lượng nước thải sau xử lý, chất lượng của các máy móc - thiết bị trong hệ thống.

Đánh giá "chất lượng bảo trì hệ thống xử lý nước thải" là gì?
Đây là một câu hỏi thú vị nhưng khá khó trả lời, đặc biệt là với hệ thống xử lý nước thải đưa ra làm ví dụ để đánh giá.
Vì có rất nhiều cách tiếp cận khác nhau để bảo trì, thật khó để đưa ra một định nghĩa bao hàm tất cả.
Một định nghĩa phù hợp mà tôi đã đánh cắp từ bài báo này, lập luận rằng chất lượng trong bảo trì có thể được xem là “mức độ mà các hành động bảo trì dẫn đến kết quả dự kiến (mong muốn)”.
Vì vậy, nếu bạn chạy một chương trình bảo trì phòng ngừa chẳng hạn, trong đó bạn đổ đầy dầu mỗi tuần một lần và tài sản của bạn bị hư hỏng do quá trình “đổ thêm” của bạn không đủ quan trọng hoặc do kỹ thuật viên không làm sạch mọi thứ sau khi anh ta hoàn thành, thì bạn có thể nói rằng các hành động bảo trì không thực sự có chất lượng cao.
Những sai lầm này xảy ra càng nhiều thì việc đánh giá “chất lượng” bảo trì của bạn càng thấp.
Bây giờ, bạn có thể đi theo hướng ngược lại và chỉ cần nhìn vào các con số và so sánh nó với các đối thủ cạnh tranh của mình:
Bạn có thể xem các số liệu như MTTR và MTBF
Số lượng thất bại và chi phí của thời gian chết
Các bộ phận được sử dụng và chi phí của họ
Công việc bảo trì theo kế hoạch và ngoài kế hoạch
Vân vân.
Nói như vậy, bạn sẽ gặp khó khăn trong việc theo dõi và tính toán chính xác các số liệu này nếu bạn không triển khai và sử dụng phần mềm CMMS phù hợp
Mối tương quan giữa chất lượng và công tác bảo trì hệ thống xử lý nước thải?
Câu trả lời của tôi sẽ là bảo trì kéo dài chất lượng. Thiếu bảo trì cho thấy thiếu chất lượng trong chủ sở hữu.
Hơn nữa thiếu chất lượng đòi hỏi phải bảo trì nhiều hơn.
Thế nào là bảo trì hệ thống xử lý nước thải cấp độ cao?
Nó thường đề cập đến một người cần RẤT NHIỀU sự giúp đỡ và giám sát liên tục. Chẳng hạn như một số trẻ ngồi yên lặng và tô màu, trẻ ít bảo trì. Không giống như đứa trẻ ngổ ngáo luôn đi đi lại lại và lao vào mọi thứ, đứa trẻ có tính bảo trì cao.
Bảo trì phòng ngừa đối với hệ thống xử lý nước thải là gì?
Bảo trì phòng ngừa là bảo trì được thực hiện thường xuyên trên một thiết bị để giảm khả năng hỏng hóc của thiết bị. Bảo trì phòng ngừa được thực hiện trong khi thiết bị vẫn đang hoạt động để thiết bị không bị hỏng bất ngờ. Vâng, đây là những gì google sẽ cho bạn biết nếu bạn hỏi "bảo trì phòng ngừa là gì"
Tôi là một nhân viên O&M (vận hành và bảo trì) làm việc trong một hệ thống xử lý nước thải, phụ trách bảo trì các loại máy bơm khác nhau và để tôi nói với bạn rằng PM là một thứ nên là một lối sống hơn là một khái niệm được sử dụng trong các ngành công nghiệp. Nó giúp bạn tiết kiệm rất nhiều tiền, giảm đau đầu liên tục và nhiều lo lắng khác. Bạn có thể sử dụng PM không chỉ cho máy bơm mà còn cho mọi thứ khác trong trạm xử lý của bạn. Ví dụ: máy khuấy chìm, thiết bị lọc tách rác v.v., về cơ bản, bất kỳ thiết bị điện hoặc cơ khí nào cũng cần được kiểm tra thường xuyên để tránh bị trục trặc sau này.
Tôi nghĩ rằng PM là một dẫn xuất từ câu nói nổi tiếng "PHÒNG BỆNH HƠN CHỮA". Giống như cơ thể của bạn cần được kiểm tra thường xuyên, máy móc cũng vậy. Bỏ qua những lần kiểm tra này và nó sẽ không dẫn bạn đến lỗ trong túi thường xuyên hơn.
VÌ VẬY, HÃY GIỮ MÁY CỦA BẠN KHỎE MẠNH ĐỂ CHÚNG CÓ THỂ GIÚP BẠN VUI VẺ.
Tại sao cần phải bảo trì hệ thống xử lý nước thải?
Mọi thứ đang ở đỉnh cao khi bạn mua nó, hoặc xây dựng xong nó.
Bạn chuyển đến một ngôi nhà mới.
Sơn bắt đầu bị bẩn bởi những người chạm vào nó.
Vòng đệm vòi bị mòn theo mỗi lần vặn tay cầm.
Thảm bị bẩn do giày của bạn và bụi hoặc thức ăn rơi trên đó.
Sàn gỗ của bạn bị trầy xước nếu bạn đi giày có đế cứng hơn lớp sơn bóng hoặc có cát bám trên đế.
Bóng đèn cháy hết.
Dầu trong bản lề, con lăn cửa nhà để xe, máy sấy tóc, máy hút bụi và mọi thứ khác bị khô, xuống cấp hoặc bị nhiễm bẩn do bụi, tóc, v.v.
Bộ lọc nước trong tủ lạnh của bạn bị tắc do thực hiện công việc của nó, loại bỏ mọi thứ khỏi nước uống/nước đá của bạn.
Tay cầm và bản lề trên tủ bị lỏng do hao mòn và di chuyển, gỗ bị co lại và giãn nở cùng với sự thay đổi độ ẩm.
Lớp sơn bên ngoài xuống cấp dưới ánh nắng mặt trời, gió, mưa, v.v.
Máng xối của bạn bị tắc do lá cây.
Cỏ và hàng rào mọc lên và cần được cắt bỏ nếu không chúng sẽ chôn vùi ngôi nhà của bạn.
Điều tương tự cũng xảy ra với ô tô của bạn, khi bạn làm bẩn vải bọc, trượt tay và quần áo dọc theo nó, chà giày lên bệ cửa khi bước vào, lái nó, làm mòn vô lăng, cần số, lốp xe và mọi thứ khác.
Mọi bộ phận chuyển động đều gây mài mòn nếu không được bôi trơn và cần phải thay thế chất bôi trơn.
Đánh giá chất lượng bảo trì hệ thống xử lý nước thải có nghĩa là gì?
Bảo trì máy móc - thiết bị:
Máy là một tài nguyên quan trọng được sử dụng liên tục để tăng thêm giá trị cho sản phẩm. Vì vậy cần phải giữ ở tình trạng hoạt động tốt nhất. Mặt khác, sẽ có quá nhiều thời gian chết và gián đoạn sản xuất nếu nó được sử dụng trong dây chuyền sản xuất hàng loạt.
Các loại bảo trì:
Nói chung, có hai loại hệ thống bảo trì được tìm thấy trong ngành may mặc:
Bảo trì sự cố
Bảo trì phòng ngừa/Bảo trì định kỳ
Tại sao đánh giá chất lượng bảo trì hệ thống xử lý nước thải là rất quan trọng?
Bảo trì định kỳ có một số mục đích.
không theo thứ tự đặc biệt:
thay thế các mặt hàng có thời gian sử dụng hạn chế. (Ví dụ: bộ lọc không khí. Khi lọc không khí, chúng từ từ chặn lại các hạt mà chúng đã lọc ra khỏi không khí.)
phát hiện các vật dụng gần như đã cũ và thay thế chúng trước khi chúng thực sự hao mòn hoàn toàn và khiến máy đang được bảo dưỡng ngừng hoạt động, đồng thời để chúng không gây thêm hư hỏng/chi phí. (Má phanh VÍ DỤ. Chúng bị mòn, nhưng không theo lịch trình 'đã định sẵn', nếu mòn hoàn toàn, chúng sẽ làm hỏng đĩa.)
kiểm tra các mục có thể mất cài đặt chính xác theo thời gian và điều chỉnh chúng trở lại cài đặt lý tưởng. (chỉnh dây đàn guitar là một ví dụ điển hình. Chúng giãn ra theo thời gian nên cần bảo dưỡng - retuning định kỳ).
ý tưởng về cơ bản là phát hiện các sự cố tiềm ẩn và khắc phục chúng trước khi chúng trở thành sự cố thực sự.
một số coi chi phí là không cần thiết….
một khách hàng đã mua một chiếc ô tô hoàn toàn mới từ nơi làm việc của tôi, về tài chính, Đó là 18.000 bảng Anh nếu tôi nhớ không nhầm. Hai năm rưỡi, 45k dặm, sau đó họ trả lại nó với một động cơ bị tịch thu, hy vọng nó sẽ được sửa chữa theo chế độ bảo hành 3 năm. KHÔNG. Nó chưa bao giờ được phục vụ. Dầu động cơ đông đặc như hắc ín. Chi phí của một động cơ mới vượt quá giá trị của chiếc xe, đó là một khoản lỗ hoàn toàn. Họ đã tiết kiệm cho mình khoảng 500 bảng Anh chi phí dịch vụ, và kết quả là không có xe hơi và còn 2,5 năm trả nợ. Họ đã tiết kiệm cho mình khoảng -9.000 bảng Anh.
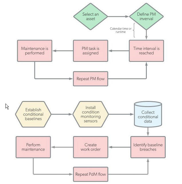
Sự khác biệt chất lượng giữa bảo trì dự đoán và bảo trì phòng ngừa là gì?
Cả bảo trì phòng ngừa và bảo trì dự đoán đều được thiết kế để tăng độ tin cậy của tài sản và giảm mức độ phản ứng đối với các hỏng hóc.
Sự khác biệt giữa bảo trì phòng ngừa và bảo trì dự đoán là bảo trì phòng ngừa được lên lịch thường xuyên trong khi bảo trì dự đoán được lên lịch dựa trên các điều kiện của tài sản.
Bảo dưỡng phòng ngừa-
Bảo trì phòng ngừa là một loại bảo trì chủ động bao gồm điều chỉnh, làm sạch, bôi trơn, sửa chữa và thay thế các bộ phận. PM giữ tài sản trong trật tự tốt và giảm thời gian ngừng hoạt động đột xuất và sửa chữa lớn.
Bảo trì phòng ngừa có thể được so sánh với kiểm tra thể chất hàng năm. Các kỹ thuật viên thực hiện các nhiệm vụ bảo trì này khi mọi thứ vẫn đang hoạt động trơn tru để ngăn ngừa sự cố trong tương lai hoặc các vấn đề bảo trì khẩn cấp.
Giống như kiểm tra sức khỏe tổng thể có thể ngăn ngừa ốm đau hoặc bệnh tật và kéo dài tuổi thọ của bạn, bảo trì phòng ngừa có thể ngăn ngừa hỏng hóc thiết bị và kéo dài tuổi thọ chức năng của tài sản của bạn.
Bảo trì dự đoán-
Bảo trì dự đoán (PdM) là một loại bảo trì dựa trên tình trạng giám sát tình trạng của tài sản bằng các thiết bị cảm biến. Các thiết bị cảm biến này cung cấp dữ liệu theo thời gian thực, được sử dụng để dự đoán khi nào tài sản sẽ cần bảo trì và ngăn ngừa lỗi thiết bị. Nếu các kỹ thuật viên phát hiện ra rằng một thiết bị cụ thể đột nhiên hoạt động ngoài các thông số bình thường, họ sẽ kích hoạt một giao thức bảo trì dự đoán để lên lịch sửa chữa một cách thuận tiện hoặc ngăn ngừa sự cố trong tương lai.

Đánh giá chất lượng bảo trì khắc phục cho hệ thống xử lý nước thải là gì?
Bảo trì khắc phục được bắt đầu khi một vấn đề được phát hiện trong khi thực hiện một lệnh sản xuất khác. Với các vấn đề bảo trì khắc phục được phát hiện 'đúng lúc'.
Ví dụ: trong quá trình kiểm tra bảo trì theo lịch trình hoặc trong khi khắc phục sự cố khác, kỹ thuật viên bảo trì nhận thấy rằng một đường ống trong hệ thống HVAC không hoạt động như bình thường. Việc bảo trì khắc phục sau đó được lên lịch cho một ngày trong tương lai khi sự cố được sửa chữa hoặc thay thế.
Bởi vì các vấn đề bảo trì khắc phục được phát hiện 'đúng lúc', nên sẽ giảm bớt việc sửa chữa khẩn cấp và tăng cường an toàn cho nhân viên.
Bảo trì khắc phục còn được gọi là bảo trì sự cố.
Để đơn giản hóa tất cả các khía cạnh của quản lý bảo trì, sẽ rất hữu ích khi sử dụng CMMS hoặc phần mềm quản lý cơ sở. Những công cụ này làm cho các hoạt động mượt mà hơn rất nhiều. Sử dụng CMMS có thể giúp giảm chi phí bảo trì, giảm thời gian ngừng hoạt động của hệ thống, cải thiện quản lý trình tự công việc, đồng thời tăng tuổi thọ và hiệu suất của hệ thống của bạn.
Nếu bạn đang tìm kiếm một giải pháp trên thị trường, vui lòng kiểm tra CMMS hoặc Cơ sở của CloudAppper. Bạn có thể google nó hoặc tìm liên kết trong tiểu sử của tôi.
Đánh giá chất lượng hệ thống xử lý nước thải khi thực hiện bảo trì thường xuyên?
Tôi cho rằng bạn đang hỏi về câu trả lời mà tôi vừa viết, trong đó các tế bào bạch cầu xuất hiện trong nước tiểu khiến nước tiểu có màu đục và trông như thể đó là “tinh dịch”.
Nó (nói chung) là một vấn đề trong đường tiết niệu của bạn hoặc nhiễm trùng nhỏ. Nếu gần đây bạn có hoạt động tình dục, nó có thể xuất hiện hoặc nếu một mảnh xơ vải hoặc một ít xà phòng lọt vào đó, có thể nó có thể làm đảo lộn sự cân bằng và hoặc PH của hệ thống của bạn, trong trường hợp đó, cơ thể bạn sẽ triển khai các tế bào bạch cầu để đào thải nó ra ngoài.
Chúng cũng có thể xuất hiện quá mức khi bạn làm tổn thương một bộ phận cơ thể cần được chú ý nhanh chóng. Bất cứ khi nào tôi bị đứt tay hoặc bị thương do đấm vào đồ vật hoặc thứ gì đó tương tự, tôi luôn nhận thấy trong vòng 2–3 ngày các tế bào bạch cầu trong nước tiểu của mình trong 2 giây đầu tiên của nước tiểu.
Vì vậy, đó là những gì tôi có nghĩa là bảo trì thường xuyên. Có nhiều quá trình mà cơ thể bạn thực hiện một cách vô thức mà bạn sẽ không bao giờ nhận thức được. Việc xả hệ thống hàng ngày của bạn là một trong số đó.
Bảo trì chất lượng hệ thống xử lý nước thải được đánh giá như thế nào?
Bảo trì Chất lượng là trụ cột thứ sáu của TPM và nhằm mục đích đảm bảo các điều kiện không có lỗi. Nó thực hiện điều này bằng cách hiểu và kiểm soát quá trình tương tác giữa nhân lực, vật liệu, máy móc và phương pháp có thể cho phép xảy ra lỗi. Điều quan trọng là ngăn chặn các lỗi được sản xuất ngay từ đầu, thay vì cài đặt các hệ thống kiểm tra nghiêm ngặt để phát hiện lỗi sau khi nó được sản xuất.

5 mẹo để cải thiện đánh giá chất lượng công việc bảo trì đối với hệ thống xử lý nước thải
Bảo trì đảm bảo tính sẵn sàng và độ tin cậy của các cơ sở sản xuất và thiết bị. Sự cố nhẹ hoặc ngừng sản xuất có thể đẩy công ty vào tình trạng thua lỗ tài chính không thể khắc phục. Bằng cách áp dụng một chiến lược bảo trì cụ thể, một công ty có thể cải thiện sự an toàn trong các hoạt động của mình, giám sát việc tuân thủ các quy định theo luật định và cải thiện hiệu quả thiết bị tổng thể (OEE).
Ngoài việc áp dụng kết hợp đúng các chiến lược bảo trì, một công ty phải liên tục theo dõi các chương trình của mình và tìm cách cải thiện chất lượng của công việc bảo trì đã thực hiện. Dưới đây là một số lời khuyên về cách có thể được thực hiện.
Chuẩn hóa form đánh giá chất lượng bảo trì hệ thống xử lý nước thải
Bộ phận bảo trì hệ thống xử lý nước thải có thể phát triển một số tiêu chuẩn để hợp lý hóa các hoạt động. Chúng rất cần thiết để định lượng và xác định phạm vi của công việc bảo trì. Bằng cách thiết lập các tiêu chuẩn, công ty phân biệt công việc bảo trì khẩn cấp và định kỳ hoặc theo lịch trình. Nó giúp xây dựng các mốc thời gian cho việc kiểm tra, đánh giá công việc bảo trì phòng ngừa và thậm chí phân phối nhiệm vụ cho các kỹ thuật viên. Ngoài ra, công ty có thể cung cấp các điều kiện cần thiết để tạo và phê duyệt các yêu cầu công việc. Các tiêu chuẩn bảo trì cho phép công ty tạo danh sách kiểm tra dành riêng cho máy cũng như các biện pháp thích hợp để thu thập và lưu trữ hồ sơ bảo trì.
Một chương trình bảo trì tiêu chuẩn cho phép công ty soạn thảo và thực thi các chương trình khóa và gắn thẻ để tạo điều kiện cho các hoạt động bảo trì an toàn. Khi tạo quy trình LOTO, công ty có thể chỉ định vai trò lãnh đạo cho các kỹ thuật viên cụ thể để đơn giản hóa việc theo dõi sau bảo trì. Công ty có thể áp dụng các quy trình bảo trì dựa trên sổ tay hướng dẫn của nhà sản xuất hoặc sửa đổi chúng cho phù hợp với các chiến lược bảo trì của mình.
Các quy trình bảo trì tiêu chuẩn đảm bảo tính đồng nhất của công việc bảo trì được thực hiện và sự an toàn của các kỹ thuật viên bất kể thành phần của nhóm bảo trì. Nó hạn chế công việc bảo trì sai sót và do đó loại bỏ việc làm lại hoặc lỗi thiết bị tái diễn. KPI rất cần thiết để theo dõi tiến độ.
Thiết lập KPI cho công tác đánh giá chất lượng bảo trì hệ thống xử lý nước thải
Việc phát triển các chỉ số hiệu suất chính (KPI) giúp công ty theo dõi tiến độ bảo trì, đánh giá hiệu quả của các chương trình và định lượng khối lượng công việc bảo trì theo thời gian.
KPI cho phép công ty cải thiện các tiêu chuẩn bảo trì, xác định các tắc nghẽn bảo trì và tạo trách nhiệm giải trình giữa các kỹ thuật viên. Bạn có thể tìm hiểu thêm về cách đặt chỉ số và KPI bảo trì phù hợp tại đây.
Liên tục đào tạo kỹ thuật viên đánh giá chất lượng bảo trì hệ thống xử lý nước thải
Các công ty thích thuê những đội có trình độ nhất để thực hiện công việc đánh giá chất lượng bảo trì hệ thống xử lý nước thải. Tuy nhiên, rất khó để tìm được những tài năng như vậy do cạnh tranh gay gắt. Để thu hẹp khoảng cách này, các công ty thuê những người mà họ có thể thu hút được và cho họ tiếp tục phát triển kỹ năng thông qua đào tạo tại chỗ. Đào tạo kỹ thuật cải thiện sự thấu đáo của các kỹ thuật viên và nâng cao khả năng nhận thức của họ. Nó trao quyền cho một kỹ thuật viên trở thành một cá nhân đa kỹ năng, người có thể xử lý các nhiệm vụ đánh giá chất lượng bảo trì hệ thống xử lý nước thải một cách đa dạng.
Khi công nghệ biến đổi, các hoạt động của sàn sản xuất cũng vậy. Trang thiết bị hiện đại kết hợp nhiều giải pháp công nghệ. Với những thay đổi này, hoạt động bảo trì không còn là hoạt động dựa trên công cụ cầm tay. Kỹ thuật viên yêu cầu các kỹ năng máy tính cơ bản để giám sát thiết bị và quy trình từ xa, khắc phục sự cố tài sản, thực hiện bảo trì dự đoán và phân tích hồ sơ bảo trì hệ thống xử lý nước thải.
Các công ty phải bảo vệ sức khỏe và sự an toàn của tất cả những người cư ngụ trong các cơ sở của họ và môi trường. Để đảm bảo an toàn cho thiết bị và cơ sở, các công ty phải tuân thủ các quy tắc và quy định theo luật định có thể thay đổi theo thời gian. Việc đào tạo giúp các kỹ thuật viên làm quen với các quy định này và cho phép xây dựng chi tiết về cách áp dụng các quy định này vào các hoạt động bảo trì công trình xử lý nước thải.
Các kỹ thuật viên được đào tạo bài bản có thể hoàn thành các nhiệm vụ bảo trì trạm xử lý nước thải một cách nhanh chóng, chính xác và hiệu quả, giảm thiểu thời gian dừng quy trình trong khi vẫn tuân thủ các quy định an toàn hiện hành.
Sử dụng các bộ phận OEM được chỉ định cho việc đánh giá chất lượng công việc bảo trì hệ thống xử lý nước thải
Khi thực hiện thay thế bộ phận, công ty phải lựa chọn giữa các bộ phận của nhà sản xuất thiết bị gốc (OEM) hoặc các lựa chọn thay thế hậu mãi. Loại thứ hai hấp dẫn với chi phí thị trường thấp hơn. Tuy nhiên, họ có thể thỏa hiệp về độ tin cậy và hiệu suất của thiết bị khi không đáp ứng được các tiêu chuẩn của nhà máy OEM. Các bộ phận OEM có bảo hành của nhà sản xuất ngụ ý rằng chúng có thể thay thế mà không mất thêm chi phí.
Bằng cách sử dụng các bộ phận OEM, công ty có thể dự đoán thời gian cần thiết trước lần thay thế tiếp theo dựa trên hồ sơ bảo trì hệ thống xử lý nước thải trước đó. Các bộ phận hậu mãi không tồn tại lâu như các bộ phận OEM làm tăng khả năng hỏng hóc thiết bị ảnh hưởng đến chu kỳ sản xuất, tăng thời gian vặn và chi phí bảo trì hệ thống xử lý nước thải.
Tuân thủ các khuyến nghị bảo trì của nhà sản xuất và sử dụng các bộ phận OEM được chứng nhận giúp nâng cao chất lượng công việc bảo trì, loại bỏ việc phải làm lại do sai lệch về kích thước hoặc dung sai hoặc hỏng hóc tài sản sớm.
Nắm bắt các giải pháp công nghệ giúp bảo trì hệ thống xử lý nước thải được tốt hơn
Cường độ của công việc bảo trì tăng theo số lượng tài sản sản xuất được sử dụng. Nó làm phức tạp các hoạt động lập kế hoạch bảo trì hệ thống xử lý nước thải, kiểm soát hàng tồn kho và phân bổ công việc cho các kỹ thuật viên. Các giải pháp công nghệ cho phép các công ty tổ chức, tự động hóa và hợp lý hóa các hoạt động bảo trì , chuyển đổi các hoạt động sàn thành công việc tinh gọn, minh bạch và tự chủ.
Các ứng dụng như Hệ thống quản lý bảo trì được vi tính hóa (CMMS) cải thiện sự hợp tác giữa các nhóm bảo trì đồng thời đảm bảo thực hiện bảo trì hệ thống xử lý nước thải kịp thời.
CMMS đóng một vai trò quan trọng trong việc cải thiện công việc bảo trì bằng cách cung cấp quyền truy cập tức thời vào nhiều loại dữ liệu quan trọng. Từ nhật ký bảo trì có thể được sử dụng để cải thiện và đẩy nhanh quá trình xử lý sự cố đến sổ tay O&M và danh sách kiểm tra bảo trì hệ thống xử lý nước thải giúp kỹ thuật viên thực hiện các nhiệm vụ khắc phục và định kỳ.
Có quyền truy cập vào danh sách kiểm tra và các tài liệu tương tự giúp các công ty giảm thiểu sai sót của con người và khi được kết hợp với đào tạo phù hợp, đảm bảo thực hiện đúng các nhiệm vụ bảo trì.
Suy nghĩ cuối cùng về việc đánh giá chất lượng bảo trì hệ thống xử lý nước thải
Để tiết kiệm chi phí bảo trì, các công ty cần đánh giá định kỳ các chiến lược bảo trì của họ, cập nhật các chỉ số hiệu suất chính, trao quyền cho các kỹ thuật viên của họ thông qua đào tạo có mục tiêu và tận dụng các giải pháp công nghệ bảo trì hệ thống xử lý nước thải. Cũng giống như sản xuất, bảo trì đòi hỏi cải tiến chất lượng liên tục thì mới được đánh giá cao.

Bảo trì chất lượng hệ thống xử lý nước thải được đánh giá như thế nào?
Chúng tôi chỉ có thể đạt được mục tiêu không có lỗi chất lượng là loại bỏ cách tiếp cận phản ứng, “đóng cửa chuồng sau khi ngựa đã chốt”, trong đó chúng tôi chỉ kiểm tra & đánh giá chất lượng sau khi nó đã được tích hợp vào sản phẩm.
Thay vào đó, chúng tôi phải thiết lập các quy trình sản xuất của mình để không tạo ra bất kỳ lỗi chất lượng nào và sau đó đảm bảo rằng các quy trình luôn hoạt động trong các điều kiện đó.
Trong Bảo trì Chất lượng, điều này được gọi là “thiết lập và duy trì các điều kiện không có lỗi.” Nói cách khác, để xây dựng chất lượng cho sản phẩm bằng cách sử dụng quy trình, như các chuyên gia chất lượng đã thúc giục chúng ta làm trong nhiều thập kỷ, chúng ta phải chuyển từ kiểm soát đầu ra của hoạt động (chất lượng sản phẩm) sang quản lý nguyên nhân của chất lượng ( bản thân quy trình và điều kiện thiết bị).
Nếu chúng ta thực sự muốn tạo ra một hệ thống xử lý nước thải đảm bảo chất lượng hoàn hảo, chúng ta phải ngăn chặn hoàn toàn các lỗi xảy ra, thay vì chỉ sàng lọc chúng sau khi chúng đã xảy ra. Để làm được điều này, chúng ta phải xây dựng một hệ thống kiểm soát, kiểm tra các nguyên nhân gây ra chất lượng – nói cách khác, chúng ta phải thiết lập và duy trì “các điều kiện không có lỗi” đã đề cập trước đó. “Kiểm soát, kiểm tra chất lượng thông qua các nguyên nhân của nó” là bản chất của Bảo trì Chất lượng.
Bảo trì Chất lượng dựa trên việc duy trì thiết bị hoàn hảo để duy trì chất lượng lý tưởng (tức là 100% sản phẩm tốt). Về cơ bản, nó bao gồm:
Thiết lập các điều kiện không có lỗi để tạo ra thiết bị không tạo ra bất kỳ lỗi nào về chất lượng và kiểm tra, đo lường các điều kiện đó định kỳ,
Ngăn ngừa các khiếm khuyết về chất lượng bằng cách giữ các điều kiện đó trong phạm vi giá trị tiêu chuẩn,
Dự đoán khả năng xảy ra lỗi chất lượng bằng cách theo dõi xu hướng của các giá trị đo được và thực hiện hành động phòng ngừa.
Để sản xuất một sản phẩm tốt 100% một cách nhất quán, chúng tôi phải chỉ định những điều kiện nào liên quan đến 4 Ms (máy móc, vật liệu, nam/nữ, phương pháp) phải được kiểm soát, cùng với phạm vi giá trị mà chúng phải được giới hạn.
Kiểm tra và đo lường điều kiện đánh giá chất lượng công tác bảo trì định kỳ
Giả sử chúng ta muốn xác định các nguyên nhân tiềm ẩn khiến thiết bị hoạt động kém và khắc phục chúng trước khi xảy ra kết quả không mong muốn. Trong trường hợp đó, chúng tôi phải thường xuyên kiểm tra các điều kiện đã chỉ định (hàng ngày hoặc trong khoảng thời gian dài hơn) để xác nhận rằng chúng vẫn nằm trong phạm vi cho phép.
Ngăn chặn các khiếm khuyết về chất lượng bằng cách giữ các điều kiện trong phạm vi tiêu chuẩn
Chúng ta cần thực hiện hành động phòng ngừa để tránh các lỗi, chẳng hạn như khôi phục các điều kiện hoạt động chính để ngăn chặn sự suy giảm nhanh chóng các chức năng của thiết bị.
Theo dõi xu hướng và dự đoán khả năng xảy ra lỗi chất lượng bảo trì
“Điều kiện không có lỗi” được định nghĩa là điều kiện sẽ không gây ra lỗi chất lượng nếu được giữ trong phạm vi tiêu chuẩn của nó. Do đó, chúng ta cần hiểu cơ chế hư hỏng của thiết bị và ước tính tốc độ hư hỏng của thiết bị, để có thể dự đoán khi nào một tình trạng có khả năng vượt quá phạm vi tiêu chuẩn của nó.
Thực hiện hành động bảo trì hệ thống xử lý nước thải
Tổn thất phát sinh do sự cố thiết bị phải được ngăn chặn trước khi chúng xảy ra. Điều này yêu cầu chúng tôi phải tạm dừng thiết bị và thực hiện hành động khắc phục bất cứ khi nào dự đoán xảy ra lỗi hoặc khôi phục các chức năng một cách có hệ thống trong quá trình bảo dưỡng - bảo trì định kỳ.
Kiểm soát và đánh giá chất lượng bảo trì hệ thống xử lý nước thải
Việc phát triển một hệ thống kiểm soát chất lượng tốt cho bảo trì là điều cần thiết để đảm bảo sửa chữa chất lượng cao, tiêu chuẩn chính xác, tính khả dụng tối đa và tỷ lệ sản xuất thiết bị hiệu quả. Kiểm soát chất lượng như một hệ thống tích hợp đã được thực hiện với cường độ cao hơn trong hoạt động sản xuất và chế tạo hơn là trong bảo trì. Mặc dù vai trò của bảo trì đối với lợi nhuận dài hạn trong một tổ chức đã được nhận ra, nhưng các vấn đề liên quan đến chất lượng đầu ra của bảo trì vẫn chưa được hình thành đầy đủ. Chương này trình bày các yếu tố kiểm soát chất lượng bảo trì. Trách nhiệm của bộ phận kiểm soát chất lượng trong các chương trình bảo trì, kiểm tra và thử nghiệm được mô tả. Việc sử dụng kiểm soát quy trình thống kê trong vòng bảo trì và chất lượng được nhấn mạnh.
Quản lý và đánh giá chất lượng bảo trì hệ thống xử lý nước thải
Có một vài loại lý thuyết chính về bảo trì và thực hành quản lý chất lượng, nhưng không có nhiều nghiên cứu cho thấy mối liên hệ giữa các lý thuyết đó. Bài viết này xác định lĩnh vực nghiên cứu mới về các phương pháp kỹ thuật và phi kỹ thuật trong quản lý chất lượng, đồng thời chỉ ra mối liên hệ của các phương pháp kỹ thuật và phi kỹ thuật với các lý thuyết chính khác về duy trì và thực hành quản lý chất lượng. Một đánh giá kỹ lưỡng được sử dụng để phân loại
tài liệu và phát triển khuôn khổ của bài báo. Việc xem xét tập trung vào tất cả các lý thuyết chính đã góp phần vào các phương pháp tiếp cận kỹ thuật và phi kỹ thuật. Thiếu các nghiên cứu xác định và nghiên cứu áp dụng các phương pháp kỹ thuật và phi kỹ thuật. Hơn nữa, cách tiếp cận phi kỹ thuật có liên quan một phần với
các vấn đề về hành vi của con người và nó có thể ảnh hưởng đến hệ thống quản lý tổng thể để cân bằng với phương pháp kỹ thuật để có thể đạt được sự cải tiến liên tục trong hệ thống quản lý chất lượng. Do đó, bài viết này đưa ra những hàm ý hữu ích về sự tương đồng giữa các vấn đề về hành vi của con người và các nghiên cứu tiếp cận phi kỹ thuật. Do đó, bài báo này sẽ cực kỳ có giá trị đối với các nhà nghiên cứu có ý định tăng cường nghiên cứu các phương pháp tiếp cận kỹ thuật và phi kỹ thuật.
Giới thiệu phương pháp đánh giá chất lượng bảo trì hệ thống xử lý nước thải
Chất lượng đã được công nhận rộng rãi là một trong những yếu tố chính dẫn đến thành công trên thị trường toàn cầu cho mọi loại hình kinh doanh. Chất lượng được mô tả là tổng số các tính năng và đặc điểm của sản phẩm hoặc dịch vụ có thể hỗ trợ khả năng đáp ứng các yêu cầu được liệt kê hoặc ngụ ý (Tam, 2000) trong khi hệ thống chất lượng là "một
tập hợp các quy trình phụ thuộc lẫn nhau hoạt động hài hòa, sử dụng nhiều nguồn lực khác nhau, để đạt được các mục tiêu liên quan đến chất lượng” (Karapetrovic & Willborn, 1998). Cả chất lượng và hệ thống chất lượng đều có
trở thành những chủ đề và vấn đề nóng bỏng đang dần thu hút sự chú ý của toàn thế giới (Chan, 1996; Docker, 1991; Low, 1992; Lowe & Seymour, 1990; Walters, 1992; Yates & Aniftos, 1997).
Như một hiệu ứng domino của các vấn đề chất lượng, việc triển khai hệ thống quản lý chất lượng đã trở nên rất phổ biến trong vài thập kỷ qua trong các ngành công nghiệp khác nhau, đặc biệt là trong các ngành xử lý nước thải. Quản lý chất lượng nói chung được đề cập đến quá trình xác định và quản lý các hoạt động nhằm đạt được các mục tiêu chất lượng của tổ chức. Bên cạnh đó, quản lý chất lượng được giải thích là những hoạt động chất lượng được sử dụng để sản xuất sản phẩm, quản lý dịch vụ hoặc quy trình bao gồm phòng ngừa và đánh giá (Burati, Jr, & Ledbetter, 1992). Mục đích chính của quản lý chất lượng là để có được khả năng cạnh tranh bằng cách cải thiện hiệu suất chất lượng (Deming, 1982; Garvin,
1988; Gác chuông, 1992). Ngoài ra, quản lý chất lượng được giải thích là yếu tố then chốt để đạt được lợi thế cạnh tranh (Badri, Davis, & Davis, 1995). Để không ngừng nâng cao hiệu quả chất lượng, chất lượng
hệ thống quản lý của một công ty phải được bảo trì thích hợp, nơi công ty phải tự thúc đẩy và phát triển liên tục để có chất lượng dịch vụ bên trong và bên ngoài tốt hơn. Mặc dù kiểm toán
Các quy trình có thể được coi là một phần chức năng của bảo trì trong hệ thống chất lượng nhưng tổng quan đầy đủ về các hoạt động bảo trì còn thiếu trong các tài liệu về quản lý chất lượng (Water, 2000).
Một nhà nghiên cứu cho rằng bảo trì thích hợp là sử dụng các phương pháp tiếp cận kỹ thuật và phi kỹ thuật (văn hóa xã hội) để theo dõi, kiểm soát, đánh giá và cải tiến liên tục hệ thống quản lý hiện có (Stewart, 1995). Có một số phát hiện cho thấy rằng một số tổ chức tập trung nhiều hơn vào các phương pháp kỹ thuật và công cụ công cụ so với các phương pháp phi kỹ thuật (Low, 1993; Seymour & Low, 1990) khi họ cố gắng cải thiện hệ thống quản lý chất lượng hiện tại. Tuy nhiên, sự phát triển cân bằng giữa khía cạnh kỹ thuật và khía cạnh văn hóa xã hội đã được sử dụng phổ biến và hiệu quả ở một số tổ chức trong lĩnh vực sản xuất. Mục đích của việc cân bằng là để nâng cao chất lượng dịch vụ và cần thiết phải thực hiện nếu các tổ chức trong lĩnh vực sản xuất muốn duy trì hiệu quả hệ thống quản lý chất lượng của mình (Spekknink, 1995). Khái niệm cân bằng giữa các yêu cầu kỹ thuật và cách tiếp cận lý thuyết được minh họa trong Hình 1.
TAGS: Hotel & resort, siêu tỏa sáng, tỉ mỉ, tổng quát hay từng khâu, list ai ghi chép sâu sắc






Comments